深圳市行政服务大厅
微信号公众号
深圳市
×
深圳市
福田区
罗湖区
南山区
宝安区
龙岗区
盐田区
光明区
坪山区
龙华区
大鹏新区
登录
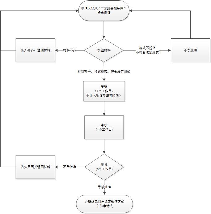
听力残疾儿童人工耳蜗配套服务补贴
查看流程图
行使主体
深圳市南山区残疾人联合会
类别
行政给付
编码
4403050000004557470630000300678004
依据
深圳市残疾人联合会关于印发《深圳市残疾儿童康复救助实施办法》的通知
责任事项
无
问责依据及监督方式说
无
备注